> AgileData.io
Select Page
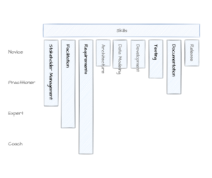
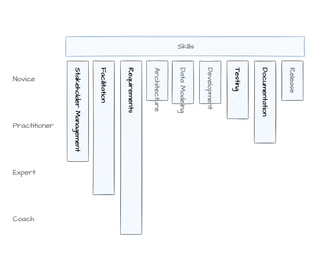
T Skills Business Analyst-2022-11-18
T Skills Business Analyst-2022-11-18
Search for:
Categories
No categories
Recent Comments
Archives
Meta
Log in
Entries feed
Comments feed
WordPress.org
Recent Comments